各相关企业:
目前,中韩两国服装产业呈现出深度交融的发展态势,双方贸易互动日趋活跃,在设计理念互鉴、生产制造协同等多维度展开深度合作。韩国时尚元素不断融入中国市场,中国各地服装专业市场与韩国专业市场交流需求日益增长,同时,韩国专业服装市场对来自中国优质服装产品需求旺盛。针对此种情况,中国服装协会决定组织此次中国专业市场优质商户及优质服装企业韩国行,深入走进韩国东大门,让中国优质产品直面东大门市场商户,力求达成更加深入紧密的合作。
一、组织机构
主办单位:中国服装协会
承办单位:北京时尚博展国际展览有限公司
二、参访时间及地点
时间:2025年9月14日—17日
地点:韩国首尔
三、参访目标
深度对接韩国本地服装市场、企业,帮助中国服装企业拓展韩国市场。
搭建中国服装市场、企业与韩国服装企业、设计师的沟通平台,通过研讨会、对接活动等促进信息共享,为合作奠定基础。
促成各市场、企业与韩国企业在设计、生产、销售等方面的合作,实现资源整合,共同发展。
四、韩方货品需求品类
羽绒服、大衣、手工大衣、牛仔、秋冬毛衣、裤子、箱包、皮具类。

五、参会人员范围
国内各相关服装专业市场、商业品牌企业、设计师品牌、独立设计师、中高端面辅料企业
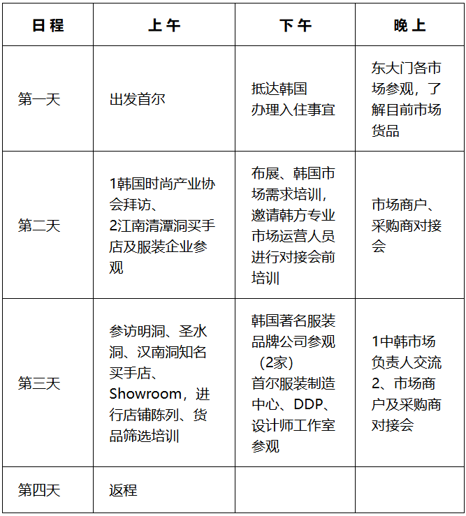
六、调研交流规划

七、对接会流程
时间:9月15日、9月16日(20:00-24:00)
地点:首尔东大门(具体地点待定)
对接面积及配置:每家6平米,标配三个龙门架、一张会议桌、两把椅子
邀请对象:首尔及东大门地区相关服装企业老板、买手(每日拟邀请300-500人)
翻译服务:主办方提供10名韩语翻译,如需单独服务可自行租赁。
八、报名注意事项
1.行程安排:9月14-17日,规模:50人
2.具体截止时间:8月25日前,需在日期前完成报名,逾期无法参与。
九、报名方式
参团人员请识别下方二维码,于2025年8月25日前进行报名。

本次活动名额有限,以汇款顺序为准确认,额满为止。
十、其他事项
温馨提示:因参团人员个人原因(如签证未通过等)导致的无法出行发生退费的,我们将扣除已产生的相关费用后再行退费。
十一、联系方式:
杨 培:13031150838(同微信)
中国服装协会
2025年8月1日


